- 20230522
- Express로 런타임 환경에서 @Injectable() 데코레이터를 통해 자동으로 의존성 주입되게 구현함
- https://joorrr.tistory.com/25 - [Express 환경에서 DI 프레임워크 만들기]
- https://joorrr.tistory.com/27 - [객체지향적으로 머드게임 만들기 - 직접만든 DI 프레임워크로 리팩토링]
- 다음엔 solid원칙 중 5원칙인 DIP 구조로 구현할 수 있게 리팩토링 예정
- Node.js (ver. 16.14.2)
# 다운로드 받은 폴더로 경로 이동
$ cd mud_game-oop-solid-main
# 의존성 설치
$ npm install
# run
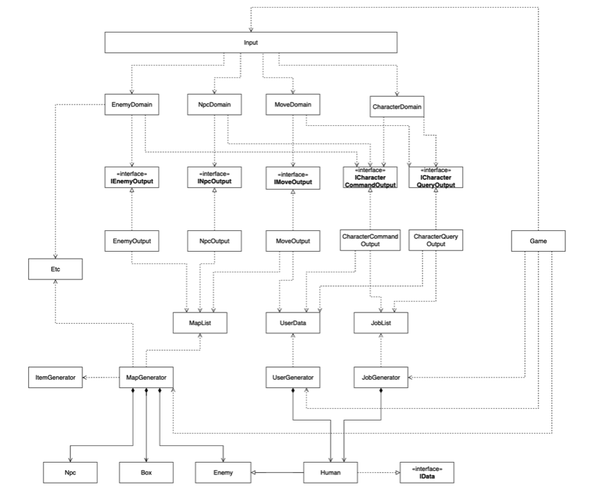
$ npm run dev- 객체 다이어그램
- 프로그램 설계 및 구현에 대한 내용
