Needs AI is a utility-based AI library written in Haxe.
Note: this library is unfinished and isn't much use for anything, since I shelved the project before integrating it with a real game. It might be a starting point for anyone else interested in creating their own utility-based AI though.
Run the demo here. Read the documentation here.
- Response curves. Linear, polynomial, sine, normal, logit, logistic and more.
- Customize your own response curves, consideration/action/action set scoring strategies.
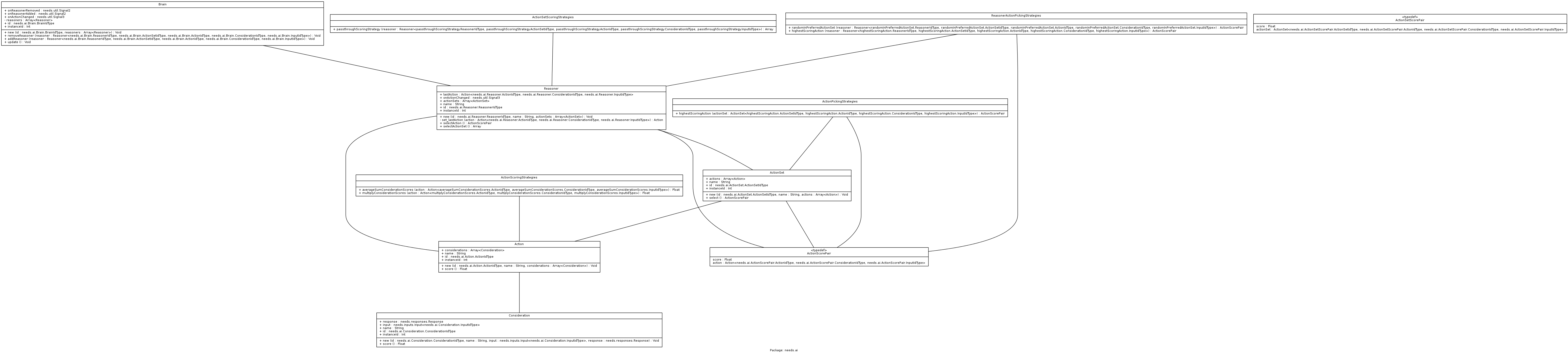
See the demo code for a usage example. The overall design is as follows: agents take cues from their ''Brain''s, whose ''Reasoners'' evaluate their ''ActionSets'', in order to select a suitable ''Action'' for the current situation, by weighing up ''Considerations'' based on ''Inputs'' that reflect the state of the game world.
Some links that provide background about utility-based AI:
- https://dinodini.wordpress.com/2010/04/05/normalized-tunable-sigmoid-functions/
- https://www.gdcvault.com/play/1012410/Improving-AI-Decision-Modeling-Through
- https://www.gdcvault.com/play/1021848/Building-a-Better-Centaur-AI
- https://www.gdcvault.com/play/1018040/Architecture-Tricks-Managing-Behaviors-in
- https://www.tenpn.com/df-v1.3/tutorial.html
- https://www.gameaipro.com/GameAIPro2/GameAIPro2_Chapter03_Dual-Utility_Reasoning.pdf
- https://www.amazon.co.uk/Behavioral-Mathematics-Game-Dave-Mark/dp/1584506849
- https://www.gamedev.net/forums/topic/686840-help-me-understand-utility-ai/
- https://intrinsicalgorithm.com/IAonAI/2009/10/aiide-2009-ai-challenges-in-sims-3-richard-evans/
- https://alastaira.wordpress.com/2013/01/25/at-a-glance-functions-for-modelling-utility-based-game-ai/
- https://www.gameaipro.com/GameAIPro/GameAIPro_Chapter09_An_Introduction_to_Utility_Theory.pdf
- https://www.youtube.com/watch?v=IyHG-EGuCWk
- https://github.com/apoch/curvature
- https://github.com/prime31/Nez/tree/master/Nez.Portable/AI
- https://www.youtube.com/watch?v=IyHG-EGuCWk
- https://github.com/apoch/curvature/wiki/Utility-Theory-Crash-Course
- This haxelib supports all Haxe targets.
- If you have any questions or suggestions then get in touch or open an issue.

