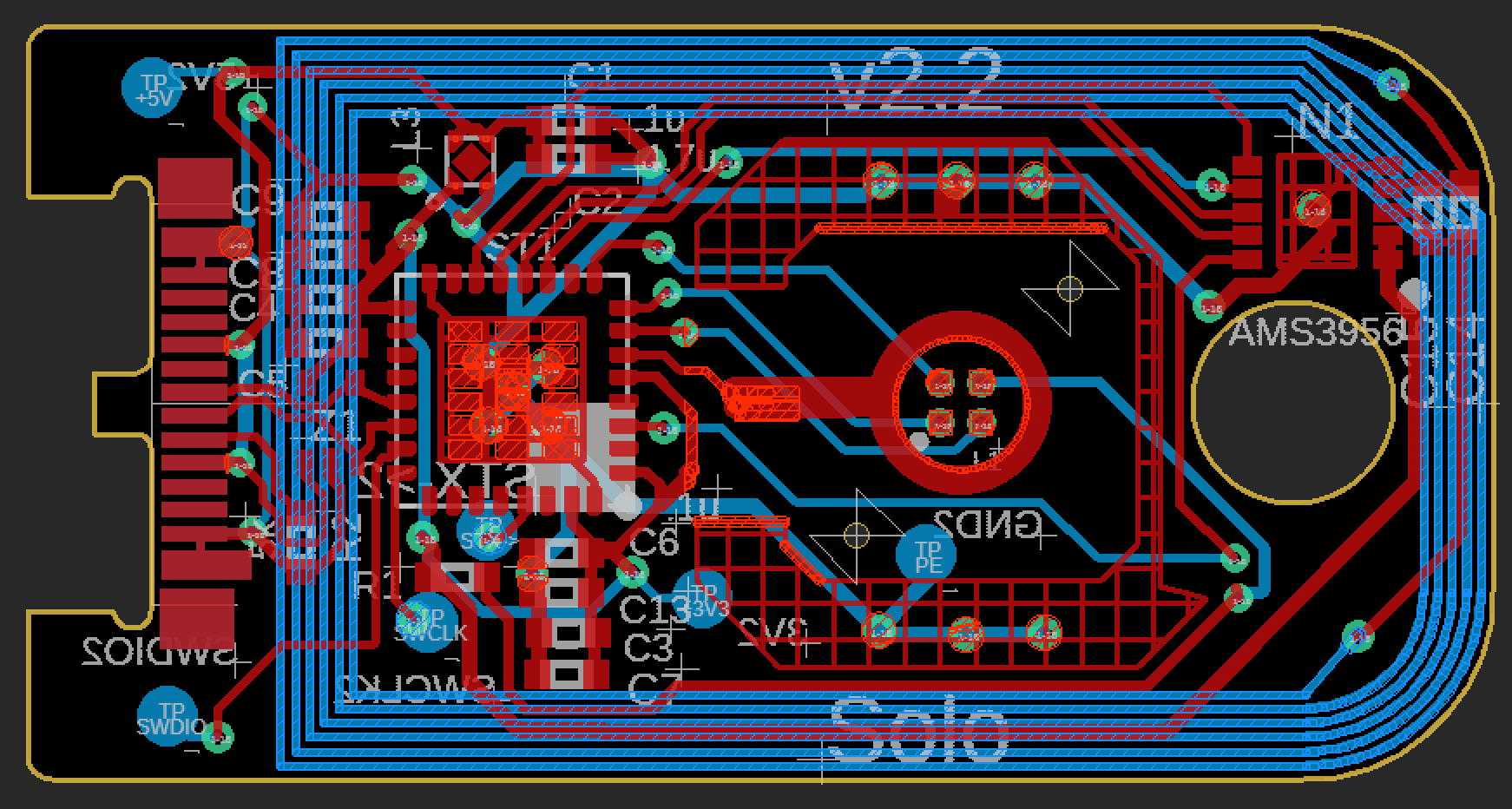
The HW sources for Solo, the open source security token.
Note that master may be "broken" at times, so you should check using one of the releases first.
For schematic, BOM, and gerber information, see the releases.
Solo is fully open source. All hardware, unless otherwise noted, is dual licensed under CERN OHL and CC BY-SA.
You may use Solo under the terms of either the CERN OHL 1.2 license or the CC BY-SA 4.0 license.
Kickstarter release.
Also the hardware used for all future Solo models.







